O wzmacniaczach lampowych słów kilka...
Cześć!
Na wstępie zaznaczę, że nie jestem przyzwyczajony do pisania artykułów (czy może felietonów?). Jest to mój pierwszy wpis w dłuższej formie, dlatego z góry przepraszam za wszelkie błędy i niedopowiedzenia.
Wzmacniacze oparte na technice lampowej buduję od niecałych sześciu lat, tworząc konstrukcje zarówno w układzie Single Ended (SE), jak i Push-Pull (PP). Przez długi czas byłem przekonany o wyższości tego drugiego rozwiązania, głównie ze względu na większą moc i przysłowiowe "kopnięcie", którego w projektach SE mi brakowało.
Moje podejście zmieniło się dwa tygodnie temu, gdy otrzymałem do serwisu radio Continental Imperial J 622W od pana Tomasza (którego serdecznie pozdrawiam!). Procedura była standardowa: wymiana kondensatorów papierowych oraz kilku elektrolitów. Jednak po odsłuchu tego odbiornika podłączonego do kolumn ZgC 40, z jakiegoś powodu trudno było mi się z nim rozstać. Technicznie nie było to nic szczególnego - zwykła końcówka mocy na lampie EL12 (choć przyznam, że było to moje pierwsze spotkanie z tym typem lampy). Mimo to brzmieniowo radio zaoferowało coś, czego brakuje mi w moim prywatnym wzmacniaczu PP na lampach EL84. To też skłoniło mnie do napisania tych przemyśleń...
Zacznijmy od strony technicznej.
Single Ended vs Push-Pull - porównanie konstrukcji
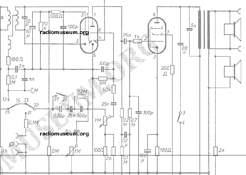
Imperial J 622W
Poniżej zamieszczę fragment schematu przedstawiający układ końcowki mocy z radia Imperial:

Jest to standardowy, podręcznikowy układ Single Ended z prostą korekcją dźwięku zrealizowaną w sprzężeniu zwrotnym. Regulacja opiera się na przełącznikach klawiszowych służących do odcinania niskich i wysokich tonów oraz na potencjometrze barwy dźwięku. W skrajnym prawym położeniu potencjometr całkowicie odcina górę pasma, natomiast w lewym uwypukla średnicę. Środkowe ustawienie tworzy świetny balans między dołem, środkiem a górą.
Warto zaznaczyć, iż odbiornika słuchałem na moich niezastąpionych kolumnach ZgC 40-8-581. Jestem świadomy, że oryginalnie barwa dźwięku była projektowana pod fabryczne głośniki i obudowę Imperiala. Powyższy opis "korektora" opieram na moich doświadczeniach i jeszcze nie do końca idealnym zrozumieniu schematu (wszak wciąż się uczę, a z fizyki nigdy szczególnie dobry nie byłem 🙂 ). Jednak po wielogodzinnym odsłuchu tego sprzętu, coś sprawiło, że ciężko było mi się z nim rozstać. Radio grało naprawdę przyzwoicie; słuchanie nocnych audycji sprawiło mi ogromną uciechę, mimo że nigdy za nimi nie przepadałem! Swoją drogą - pozwoliło mi to odkryć kilka perełek, w szczególności w Radiu Łódź i Trójce (z piątku na sobotę grają świetnie, gorąco polecam, choćby z ciekawości)
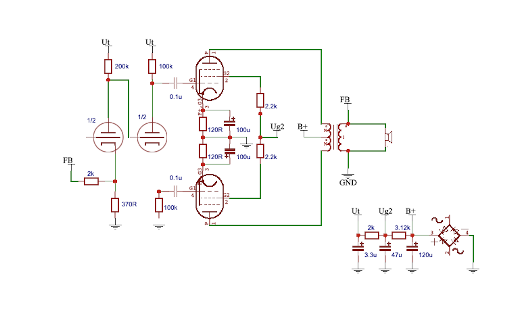
Mój wzmacniacz Push-Pull
Przejdę teraz do konstrukcji Push-Pull, poskładałem ten wzmacniacz dobrych kilka lat temu, nabywając po kolei lampy, transformatory głośnikowe i komponenty pasywne. Trafo sieciowe wykorzystałem z któregoś z diorowskich odbiorników, modelu nie pamiętam, wiem tylko, że jego moc 40W nie do końca wystarcza. Transformator robi się bardzo gorący po dłuższej sesji, ale jeszcze mnie nie zawiódł. Tutaj zamieszczę rekonstrukcję schematu, którą zrobiłem jakiś czas temu na szybko. Wartości elementów mogą się różnić, cały czas z nimi eksperymentuję. Przepraszam za jakość schematu; jak wyżej wspomniałem, tworzyłem go na szybko na potrzeby wątku na forum:

Jest to połączenie podręcznikowego Push-Pulla na EL84 (w moim przypadku radzieckie 6P14P. Po prostu były tańsze 🙂) w układzie self-bias i kawałka wzmacniacza "Leo", autorstwa jednego z użytkowników forum Elektroda. Zapożyczyłem z niego część zasilacza i układ wskaźnika wysterowania na lampach EM84. Zamieszczam link do wątku
Pan Tomasz Lew wykonał kawał dobrej roboty!
Transformatory głośnikowe, jakie wykorzystałem to TG6-16-666, zakupiłem je "luzem" na znanym portalu aukcyjnym.
Pierwszą połówkę lamp ECC81/83 wykorzystałem jako prosty stopień przedwzmacniacza, drugą jako inwerter fazy. To też są praktycznie podręcznikowe układy, bez żadnej finezji.
Sprzężenie zwrotne jest dosyć płytkie, co wynika ze zbyt małego wzmocnienia całości (tutaj korekta: sprzężenie jest w rzeczywistości dość głębokie jak na taki układ. Twierdząc że jest płytkie wzorowałem się na innych popularnych konstrukcjach). Przy maksymalnej głośności ma się wrażenie, że wzmacniacz potrafi jeszcze więcej, prawdopodobnie będę musiał dołożyć dodatkowy stopień przedwzmacniacza (tutaj dylemat: na pentodzie czy na triodzie...)
Transformatory wyjściowe
Chciałbym też wspomnieć o trafach głośnikowych. To jeden z najbardziej istotnych elementów wzmacniacza lampowego!
Moje przygody zwykle opierały się o nasze polskie transformatory Tg, najczęściej te spotykane w starszych telewizorach w latach 60. i 70.
Ze względu na sporą kolekcję takich telewizorów, posiadam do nich zapas części, w tym trafa głośnikowe.
Miałem styczność między innymi z: Tg2-20-666, Tg2,5-1-666, Tg2,5-2-666, Tg5-46-666 (na rdzeniu RZC) i TG6-16-666.
Modele Tg2 można było spotkać też w magnetofonach z serii ZK, sporej liczbie lampowych odbiorników radiowych polskiej produkcji i bodajże gramofonach Bambino (tutaj nie jestem pewny, nie miałem nigdy takiego u siebie).
Tg6 natomiast był najczęściej stosowany w gramofonie G-460. Pracował tam z duetem lamp ECL86.
Przy okazji wspomnę też o ciekawostce: transformator ten spotkałem również przy zabawie z chassis radia Diora Concertino, pracował w układzie Single-Ended (uzwojenie wtórne połączone szeregowo) z ECL86, dalej nie do końca rozumiem, dlaczego akurat ten transformator i dlaczego w takiej konfiguracji. Może akurat taki był pod ręką. Niestety takich "szczegółowych" informacji na temat rozwiązań konstrukcyjnych brakuje w internecie, a książek z czasów PRL u mnie brak. Może to okazja, aby ich trochę nabyć...
Do sprostowania pozostaje jeszcze kwestia wielkości traf głośnikowych. Modele, które wymieniłem wyżej należą raczej do tych mniejszych. Jak wiadomo - im większy transformator, tym niższa będzie jego częstotliwość graniczna (większy rdzeń pozwala uzyskać niższą częstotliwość graniczną przy zachowaniu tej samej mocy/indukcyjności). Tutaj niestety nie mam dobrego porównania, gdyż miałem styczność tylko z takimi podstawowymi, małymi transformatorami, ale na niedosyt basu narzekać nie mogę. Wiadomo - nie czuć tej "potęgi", ale do codziennego słuchania jak najbardziej wystarczają. W praktyce, opierając się na moich doświadczeniach, pasmo na takich trafach Tg Zatry kończy się gdzieś w okolicach 60 Hz, dla Tg6 będzie to może nawet 50 Hz. Jeżeli chodzi o środek i górę, tutaj CHYBA nie będzie większej róznicy, jeżeli porównamy transformator mniejszy (taki jak Tg2) z trafem dużym, ale poprawnie nawiniętym. Tak, jak wyżej wspomniałem - nie miałem jeszcze styczności z transformatorami większymi, ale czas pokaże 🤭
Co lepsze? PP czy SE?
Tutaj dochodzę do punktu, który skłonił mnie do napisania tego artykułu (posta, felietonu?). Po dłuższym czasie spędzonym z radiem Imperial niestety musiałem je zwrócić właścicielowi. Wtedy też dostrzegłem, jak bardzo mi przypadło do gustu jego brzmienie; mój push-pull wydaje się przy nim sterylny jak laboratorium - w złym tego słowa znaczeniu (nie tak jak tranzystor, oczywiście!). Radio miało coś, czego ten wzmacniacz nie posiada: ciepło? "muzykalność"? Trudno mi to określić, jednak przygoda z tym odbiornikiem zachęciła mnie do złożenia wzmacniacza SE. Mając do dyspozycji parę Tg5 na rdzeniu zwijanym, na pewno podejmę się budowy, choćby z czystej ciekawości. Nie żeby mój PP brzmiał źle - jest wręcz przeciwnie. Pytanie tylko, czy dążenie do idealnych parametrów technicznych to aby dobry kierunek? Paradoksalnie, wzmacniacz o gorszych parametrach "na papierze" potrafi zagrać lepiej (przyjemniej), przynajmniej dla mnie. Wiadomo - każdy ma własny gust i tego się trzymajmy. Każdy zawsze znajdzie coś dla siebie. Zastanawiam się tylko, czy dążenie do idealnego dźwięku ma swój koniec? Czy to nie jest jak "walka z wiatrakami"?
Nie chcę też brzmieć jak typowy audiofil, słuchacz kabli. Daleko mi do takiego...
Dodam tylko, że w radiu Imperial zastosowano dość mały transformator wyjściowy, mniejszy niż Zatra Tg2, może to jest klucz do jego specyficznego, ciepłego brzmienia?
Słowa końcowe
Jeżeli jakimś cudem dotarliście do końca - szacun!
Jest to mój pierwszy taki długi wywód, dlatego proszę o wyrozumiałość w zakresie błędów ortograficznych, interpunkcyjnych czy językowych 😁
Tutaj jeszcze wstawię disclaimer: Specjalistą nie jestem - działam tylko i wyłącznie hobbystycznie. Przedstawione informacje techniczne są takie, jakie ja rozumiem. Mogę się mylić. Zachęcam do researchu powyższych tematów we własnym zakresie.
Pozdrawiam cieplutko
Schemat radia Imperial zaczerpnięty z: https://www.radiomuseum.org/r/continenta_imperial_622w.html